Texas Instruments TMUX1208 Bidirektionaler 8:1-Multiplexer
Der TMUX1208 bidirektionale 8:1-Multiplexer von Texas Instruments ist ein analoger komplementärer Metall-Oxid-Halbleiter-(CMOS)-Universal-Multiplexer (MUX). Der TMUX1208 bietet einen einendigen 8:1-Kanal. Die große Betriebsversorgung von 1,08 V bis 5,5 V ermöglicht den Einsatz in einer großen Auswahl von Applikationen von der Unterhaltungselektronik bis hin zur Gebäudeautomatisierung. Das Bauteil unterstützt bidirektionale analoge und digitale Signale auf den Quellen- (Sx) und Drain-Pins (D) von GND bis VDD. Alle Logikschaltungseingänge verfügen über Logik-kompatible Schwellenwerte von 1,8 V, die bei Betrieb im gültigen Versorgungsspannungsbereich sowohl TTL- als auch CMOS-Logik-Kompatibilität gewährleisten.Die ausfallsichere Logikschaltung ermöglicht, dass Spannungen vor dem Versorgungspin auf die Steuerpins angelegt werden können. Dadurch wird das Bauteil vor möglichen Schäden geschützt. Alle Steuereingänge verfügen über Logik-kompatible Schwellenwerte von 1,8 V, die bei Betrieb im gültigen Versorgungsspannungsbereich sowohl TTL- als auch CMOS-Logik-Kompatibilität gewährleisten.
Merkmale
- Rail-to-Rail-Betrieb
- Bidirektionaler Signalpfad
- Niedriger On-Widerstand: 5 Ω
- Großer Versorgungsbereich: 1,08 V bis 5,5 V
- -40 °C bis + 125 °C Betriebstemperatur
- 1,8 V Logik-kompatibel
- Ausfallsichere Logikschaltung
- Niedriger Versorgungsstrom: 10 nA
- Übergangszeit: 14 ns
- Unterbrechungsschaltfunktion
- ESD-Schutz: 2.000 V HBM
- TSSOP- und QFN-Industriestandard-Gehäuse
Applikationen
- Analoges und digitales Multiplexen oder Demultiplexen
- HLK: Heizungs-, Lüftungs- und Klimatechnik
- Rauchmelder
- Videoüberwachung
- Elektronische Kassenterminals
- Batteriebetriebene Geräte
- Haushaltsgeräte
- Verbraucher-Audio
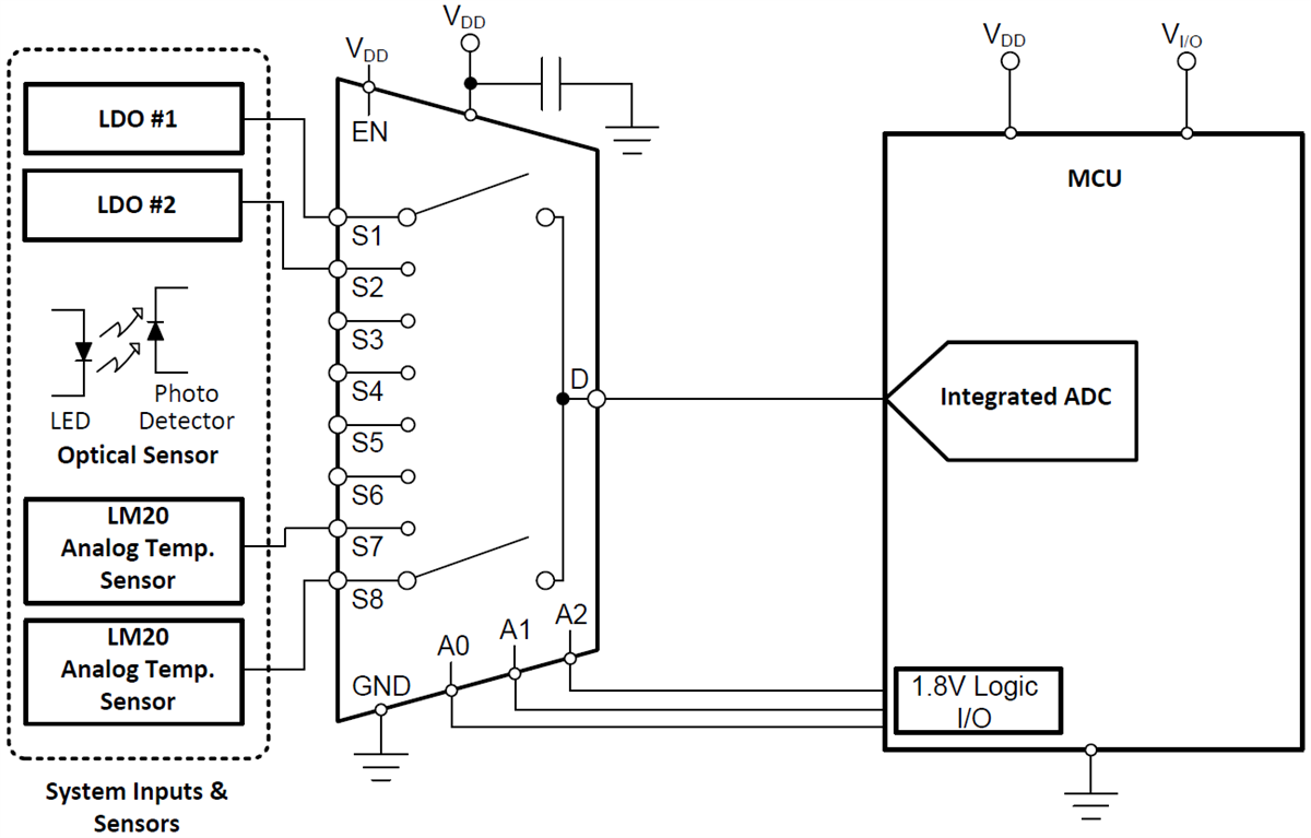
Applikationsbeispiel
Datasheets
Veröffentlichungsdatum: 2018-10-12
| Aktualisiert: 2023-07-07
