Texas Instruments TPS54240 Step Down SWIFT™ DC / DC Converter
Texas Instruments TPS54240 Step Down SWIFT™ DC / DC Converter

 Produktliste ansehen

Zusätzliche Ressourcen

Texas Instruments TPS54240 SWIFT™ DC/DC-Abwärtswandler

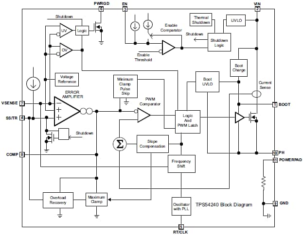
Texas Instruments TPS54240 SWIFTDC/DC-Wandler besitzt einen Eingangsspannungsbereich von 3.5V bis 42V und einen integrierten 200mΩ High-Side-MOSFET. Der TI TPS54240 DC/DC-Wandler bietet höchste Effizienz bei leichter Belastung mit einem Pulse Skipping Eco-Modus™. Ein Pulse Skip-Modus mit geringer Restwelligkeit reduziert den unbelasteten, regulierten Ausgangsversorgungsstrom auf 138µA. Der TI TPS54240 SWIFT-Wandler ist bestimmt für den Einsatz in 12V und 24V industriellen und kommerziellen Systemen mit geringem Energiebedarf sowie in GSM- und GPRS-Modulen in Flottenmanagement, E-metern und Sicherheitssystemen.

Features
  • 3.5V bis 42V Eingangsspannungsbereich
  • 200mΩ High-Side-MOSFET
  • Höchste Effizienz bei leichter Belastung mit einem Pulse Skipping Eco-Modus™
  • 138µA Betriebsruhestrom
  • 1.3µA Abschaltstrom
  • 100kHz bis 2.5MHz Schaltfrequenz
  • Synchronisiert mit einer externen Taktquelle
  • Einstellbarer Slow Start/Sequencing
  • UV und OV Power Good-Ausgang
  • Einstellbare UVLO-Spannung und Hysterese
  • 0.8V Interne Spannungsreferenz
Anwendungen
  • 12V und 24V industrielle und kommerzielle Systeme mit geringem Energiebedarf
  • GSM-, GPRS-Module in Flottenmanagement, E-Metern und Sicherheitssystemen
  • Texas Instruments
Veröffentlichungsdatum: 2010-09-10 | Aktualisiert: 2022-03-11