Texas Instruments TPS566235 Abwärtsspannungsregler

Texas Instruments TPS566235 synchrone 6-A-Abwärtsspannungsregler ermöglichen Systementwicklern die Reihe der verschiedenen Endgeräte-Leistungsbusregler mit einer kostengünstigen Lösung mit geringer Anzahl von Bauteilen und geringem Standby-Strom zu vervollständigen. Der TPS566235 verwendet die D-CAP3™-Modussteuerung, die ein schnelles Einschwingverhalten und eine gute Leitungs-/Lastregelung ohne externe Kompensationskomponenten bietet. Das Bauteil verfügt über eine proprietäre Schaltung, die die Unterstützung von geringen ESR-Ausgangskondensatoren (ESR, Äquivalenter Serienwiderstand) ermöglicht. Die Steuerungstopologie unterstützt einen nahtlosen Übergang zwischen dem CCM-Modus bei Bedingungen mit hoher Last und dem DCM-Betrieb bei Bedingungen mit geringer Last.

Die drei Betriebsmodi, die bei geringer Last über den MODE-Pin konfiguriert werden können, sind Eco-Mode™, Out-Of-Audio™ (OOA) und Forced Continuous Conduction Mode (FCCM). Der OOA-Modus ist eine einzigartige Regelungscharakteristik, die die Schaltfrequenz über der hörbaren Frequenz bei minimaler Verringerung des Wirkungsgrades hält. Der TPS566235 bietet umfassende Schutzfunktionen wie OVP, UVP, OCP, OTP und UVLO. Das Bauteil bietet eine Sperrschichttemperatur von –40 °C bis 125 °C und ist im HotRod™-Gehäuse (3,0 mm x 2,0 mm) erhältlich.

Merkmale

  • Eingangsspannungsbereich: 4,5 V bis 18 V
  • Ausgangsspannungsbereich: 0,6 V bis 7 V
  • ±1 % Referenzspannung bei Raumtemperatur
  • Unterstützt 6 A Dauerausgangsstrom
  • D-CAP3™-Architektursteuerung für ein schnelles Einschwingverhalten
  • Integrierte 25 mΩ und 12 mΩ RDS(on) Leistungs-FETs
  • Niedriger Ruhestrom von 108 µA
  • Wählbarer Eco-Mode™, Out-of-Audio™ und FCCM über MODE-Pin
  • Out-Of-Audio™-Leichtlastbetrieb mit Schaltfrequenz über 25 kHz
  • Unterstützt vorgespannte Einschaltfunktion
  • 600 kHz Schaltfrequenz
  • Interner 1-ms-Soft-Start
  • Unterstützt alle Keramik-Ausgangskondensatoren
  • Power-Good-Anzeige
  • Zyklus-für-Zyklus-Valley-Überstromschutz
  • Nichtverriegelnd für OC-, OV-, UV-, OT- und UVLO-Schutzfunktionen
  • 3,0 mm × 2,0 mm HotRod™-VQFN-Gehäuse
  • Erstellen eines individuellen Designs mit dem TPS566235 mit dem WEBENCH® Power Designer

Applikationen

  • DTV und STB
  • Schalter und Router
  • Server- und Enterprise-SSD
  • Überwachung und Single-Board-Computer
  • Verteilte Stromversorgungssysteme

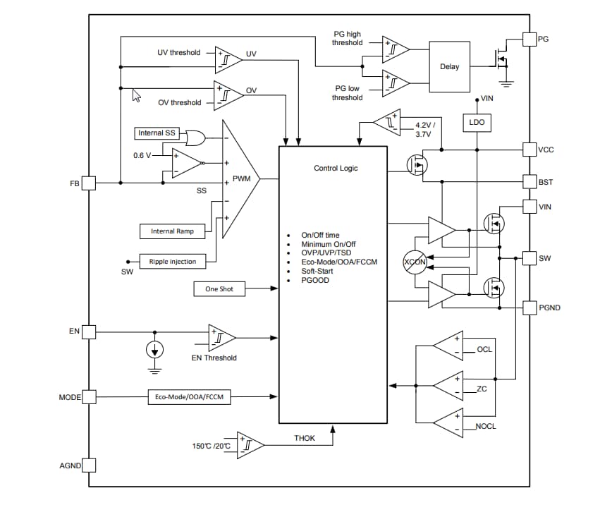
Blockdiagramm

Blockdiagramm - Texas Instruments TPS566235 Abwärtsspannungsregler

Typische Applikation

Applikations-Schaltungsdiagramm - Texas Instruments TPS566235 Abwärtsspannungsregler
Veröffentlichungsdatum: 2019-05-21 | Aktualisiert: 2023-09-21