Texas Instruments TPS61094 Bidirektionaler 60-nA-Abwärts-/Aufwärtswandler
Der Texas Instruments TPS61094 bidirektionale 60-nA-Abwärts-/Aufwärtswandler ist ein synchroner bidirektionaler Abwärts-/Aufwärtswandler mit einem Bypass-Schalter. Das Bauteil bietet eine Stromversorgungslösung für Backup-Leistungsapplikationen von Smart Meter und Superkondensatoren. Der TPS61094 verfügt über einen großen Eingangsspannungsbereich und eine Ausgangsspannung von bis zu 5,5 V. Wenn der TPS61094 im Abwärtsmodus arbeitet und einen Superkondensator lädt, sind der Ladestrom und die Ladeschlussspannung mit zwei externen Widerständen programmierbar. Wenn der TPS61094 im Aufwärtsmodus arbeitet, ist die Ausgangsspannung mit einem externen Widerstand programmierbar.Im automatischen Abwärts- oder Aufwärtsmodus (EN = 1, MODE = 1), wenn die Eingangsstromversorgung angelegt wird, umgeht das Bauteil die Eingangsspannung zum Ausgang, während es gleichzeitig in der Lage ist, einen Backup-Superkondensator zu laden. Wenn die Eingangsstromversorgung getrennt oder niedriger als die Ausgangszielspannung ist, wechselt der TPS61094 in den Aufwärtsmodus und regelt die Ausgangsspannung von einem Backup-Superkondensator. Der TPS61094 verbraucht in diesem Modus einen Ruhestrom von 60 nA. Darüber hinaus unterstützt der TPS61094 einen echten Abschaltmodus (EN = 0, MODE = 1) und einen erzwungenen Bypass-Modus (EN = 0, MODE = 0). Im echten Abschaltmodus trennt der TPS61094 die Last vollständig von der Eingangsversorgung. Bei der Unterstützung des erzwungenen Bypass-Modus verbindet der TPS61094 die Last mit der Eingangsspannung über einen Bypass-Schalter und verbraucht nur 4 nA Strom, um eine lange Batterielaufzeit zu ermöglichen.
Merkmale
- Großer Spannungs- und Strombereich
- Eingangsspannungsbereich: 0,7 V bis 5,5 V
- Minimale Eingangsspannung für Inbetriebnahme: 1,8 V
- Einstellbereich für programmierbare Aufwärts-Ausgangsspannungen: 2,7 V bis 5,4 V
- Einstellbereich für programmierbare Abwärts-Ladeschlussspannungen: 1,7 V bis 5,4 V
- Einstellbereich für programmierbarer Abwärts-Ladeausgangsstrom: 2,5 mA bis 600 mA
- Anpassbare Strombegrenzung
- Bypassmodus
- Aktivierungsmodus
- Wirkungsgrad bei geringer Last
- Synchrongleichrichtung
- Feste UVLO
- Sehr niedriger Ruhestrom
- 60 nA im Aufwärts- oder Abwärts-Lademodus
- 4 nA im erzwungenen Bypass-Modus
- Vier Betriebsmodi, die über die MODE- und die EN-Pins geregelt werden
- 12-Pin-WSON-Gehäuse von 2 mm × 3 mm
- Hoher Wirkungsgrad und hohe Leistungsfähigkeit
- Induktivitäts-Talstrombegrenzung: mindestens 1,4 A
- Zwei 60-mΩ(LS)-/140-mΩ(HS)-MOSFETs
- Bypass-Schaltwiderstand: 100 mΩ
- Schaltfrequenz: 1 MHz
- Automatischer Snooze-Modusbetrieb bei geringer Last
- Wirkungsgrad von bis zu 92,3 % bei VIN = 3 V, VOUT = 3,6 V und IOUT = 10 µA
- Wirkungsgrad von bis zu 96,3 % bei VIN = 3 V, VOUT = 3,6 V und IOUT = 100 mA
- Umfassende Schutzfunktionen
- Ausgangskurzschluss-Sicherung
- Thermische Abschaltung
Applikationen
- Gas-/Wasserzähler
- Tragbare medizinische Geräte
- Energy Harvesting
Technische Daten
- Eingangsspannungsbereich: 0,7 V bis 5,5 V
- Ausgangsspannungsbereich: 2,7 V bis 5,4 V
- Schaltstrombegrenzung: 2 A (typisch)
- 1 x geregelter Ausgang
- Schaltfrequenzbereich: 500 kHz bis 1.000 kH
- Iq: 0,0001 ma (typisch)
- Maximales Tastverhältnis: 92 %
- Betriebstemperaturbereiche
- -40 °C bis +125 °C
- -40 °C bis +85 °C
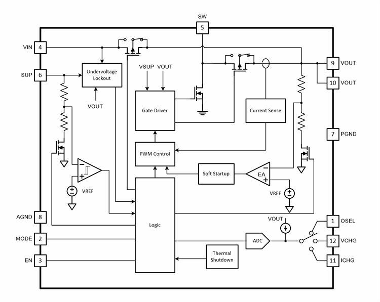
Blockdiagramm
