Texas Instruments TPS92201AEVM Evaluierungsmodul
Das Evaluierungsmodul TPS92201AEVM von Texas Instruments evaluiert die Leistung des synchronen Abwärtsschaltreglers TPS92201A , der für LED-Treiberanwendungen entwickelt wurde. Dieses Modul arbeitet im Eingangsspannungsbereich von 2,2 V bis 5,5 V und liefert einen Wirkungsgrad von bis zu 95 % . Der TPS92201AEVM ist für einen 0,5 A Standardausgangsstrom bei 3,3 V/100 % Arbeitszyklus-PWM-Eingang angepasst. Dieses Modul verfügt über einen Abschaltstrom von 1μA, eine Schaltfrequenz 1,5 MHz , eine Rückkopplungsregelspannung 100 mV und eine analoge Dimmung von 1 % bis 100 % . Das TPS92201AEVM Evaluierungsmodul wird in Video-Türklingeln, Smart-Home-Kameras, IP-Kameras, Taschenlampen und Fahrerzubehör verwendet.Merkmale
- 5.5V maximale Eingangsspannung
- Wirkungsgrad von bis zu 95%
- Betriebsruhestrom von 35 μA
- 200 mΩ (High-Side)/160 mΩ (Low-Side) MOSFETs
- Abschaltstrom von 1 μA
- Schalttastverhältnis bis zu 100 %
- 1,5 MHz Schaltfrequenz
- 20 kHz bis 200 kHz PWM-Eingangsfrequenzbereich
- 1 % bis 100 % analoges Dimmen
- Ausgangsspannungsbereich: 0,1 V bis VIN
- 100 mV Feedback-Regelspannung
- Erzwingen Sie den PWM-Modus für eine geringe Ausgangswelligkeit
- Energiesparmodus für hohen Wirkungsgrad bei geringer Last (für TPS92201A)
- Interner Soft-Start
- Vollständiger Schutz mit Überstrom, LED offen/kurzgeschlossen und FB-Widerstand offen/kurzgeschlossen
- Übertemperaturschutz
- Erhältlich im ultrakleinen SOT563-Gehäuse
Applikationen
- Video-Türklingeln
- Smart-Home-Kameras
- IP-Kameras
- Taschenlampen
- Fahrerzubehör
- Notebook-Kameras
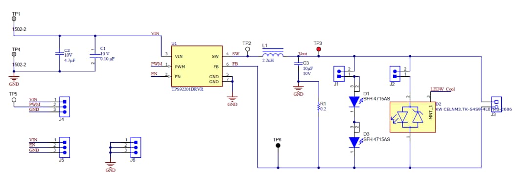
Schaltplan
Veröffentlichungsdatum: 2024-01-09
| Aktualisiert: 2025-03-05
