Texas Instruments TUSB1310A SuperSpeed USB-Transceiver
Texas Instruments TUSB1310A SuperSpeed USB-Transceiver

Produktdetails anzeigen


Weitere Ressourcen

TI TUSB1310A SuperSpeed USB-Transceiver

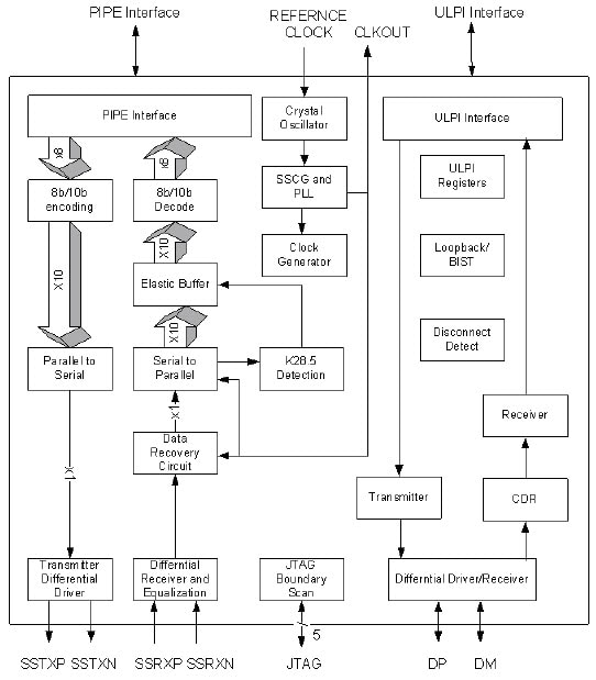
Die Texas Instruments TUSB1310A SuperSpeed USB-Geräte sind Single-Port, 5.0-Gbps USB 3.0-Bitübertragungsschicht-Transceiver, die über einen einfachen Quarz- oder externen Bezugstaktgeber betrieben werden. Die Frequenzen des Bezugstaktgebers können zwischen 20, 25, 30 und 40MHz gewählt werden. Die TI TUSB1310A SuperSpeed-Transceiver geben dem USB-Controller den Takt an. Der einfache Taktgeber macht aus dem TUSB1310A eine günstige USB 3.0-Lösung mit wenigen externen Komponenten und niedrigen Implementierungskosten. Die USB-Controller kann mit dem TUSB1310A über eine PIPE- (SuperSpeed) oder ULPI-Schnittstelle (USB 2.0) verbunden werden. Die 16-Bit PIPE arbeitet offline mit einem 250MHz-Schnittstellentaktgeber. Die ULPI unterstützt 8-Bit-Vorgänge mit einem 60MHz-Schnittstellentaktgeber.


Merkmale
  • Universeller Serieller Bus (USB)
    • Einzel-Port 5.0-Gbps USB 3.0-Bitübertragungsschicht-Transceiver
      • Ein 5.0-Gbps SuperSpeed-Anschluss
      • Ein 480-Mbps HS/FS/LS-Anschluss
    • Vollständig konform mit den USB 3.0-Spezifikationen
    • Unterstützt über 3Meter USB-3.0-Kabellänge
    • Voll-adaptiver Equalizer für die Optimierung der Empfängerempfindlichkeit
    • PIPE zu Sicherungsschicht-Controller
      • Unterstützt 16-Bit SDR-Modus bei 250MHz
      • Kompatibel mit PHY-Schnittstelle für USB-Architekturen (PIPE), Version 3.0
    • ULPI zu Sicherungsschicht-Controller
      • Unterstützt 8-Bit SDR-Modus bei 60MHz
      • Unterstützt den synchronen und Sparmodus
      • Kompatibel mit den UTMI+ ULPI-Schnittstellen-Spezifikationen, Überarbeitung 1.1
  • Allgemeine Merkmale
    • IEEE 1149.1 JTAG-Support
    • IEEE 1149.6 JTAG-Support für den SuperSpeed-Port
    • Arbeitet mit einem Referenztaktgeber und einer Frequenz von 20, 25, 30 oder 40MHz
    • 3,3V-, 1,8V- und 1,1V-Versorgungsspannung
    • 1,8V PIPE und ULPI I/O
Anwendungsbereiche
  • Überwachungskameras
  • Multimedia-Handgeräte
  • Smartphones
  • Digitalkamera
  • Tragbarer Media-Player
  • Persönliches Navigationsgerät
  • Audio Dock
  • Video-IP-Telefon
  • Drahtloses IP-Telefon
  • Softwarebasierte Funkgeräte

Anwendungsspezifischer Schaltkreis

Anwendungsspezifischer Schaltkreis


Funktionsblockdiagramm

Funktionsblockdiagramm
  • Texas Instruments
  • Semiconductors|Integrated Circuits|IC-Interface
Veröffentlichungsdatum: 2011-07-08 | Aktualisiert: 2022-03-11