Texas Instruments UCC28910 Hochspannungs-Flyback-Schaltregler

Texas Instruments UCC28910 Hochspannungs-Flyback-Schaltregler

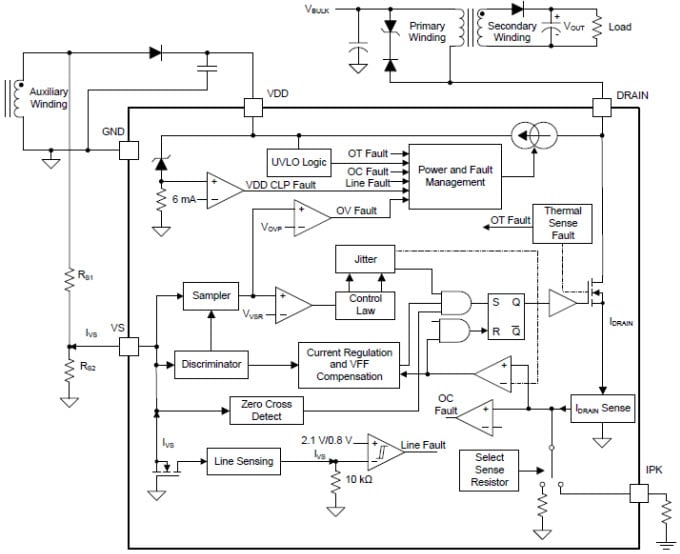
Der Hochspannungs-Flyback-Schaltregler UCC28910 von Texas Instruments ist für isolierte Flyback-Stromversorgungen bestimmt und stellt Ausgangsspannungs- und Stromregelung ohne Verwendung eines Optokopplers zur Verfügung. Die Komponente enthält einen 700V Leistungs-FET und einen Controller, der Betriebsinformationen aus der zusätzlichen Flyback-Wicklung und dem Leistungs-FET verarbeitet, um eine präzise Ausgangsspannungs- und Stromregelung zu bieten. Die integrierte Hochspannungs-Stromquelle für die Inbetriebnahme, die beim Betrieb des Gerätes ausgeschaltet ist, und der Stromverbrauch des Reglers, der dynamisch angepasst ist, ermöglichen einen sehr geringen Stand-by-Verbrauch. Die Regelalgorithmen im UCC28910 kombinieren Schaltfrequenz und primäre Spitzenstrommodulation und ermöglichen, dass die Betriebswirkungsgrade die geltenden Standards erfüllen oder übertreffen. Discontinuous Conduction Mode (DCM) mit Talschaltung wird verwendet, um Schaltverluste zu reduzieren. Die maximale Schaltfrequenz beträgt 115kHz. Schutzfunktionen helfen, das Beanspruchungsniveau der sekundären und primären Komponenten über den Betriebsbereich im Zaum zu halten.

Merkmale
  • Ausgangsregulierung mit Konstant-Spannung (CV) und Konstant-Strom (CC) ohne Optokoppler
  • ±5% Genauigkeit der Spannungsregelung
  • ±5% Ausgangsstromregelung mit AC-Leitung und Primärinduktivität-Toleranzkompensation
  • Mit 700V-Einschaltspannung und intelligentem Energiemanagement der Beste seiner Klasse mit <30mw>
  • Eine maximale Schaltfrequenz von 115kHz ermöglicht Designs mit hoher Leistungsdichte
  • Talschaltung und Frequenz-Dithering für eine einfache EMV-Konformität
  • Überhitzungsschutz
  • Niederleistungs- und Ausgangs-Überspannungsschutz
Anwendungsbereiche
  • AC- und DC-Adapter, Ladegeräte für Handys, Tablets und Kameras
  • Energiemessung
  • TV Standby SMPS, Server, Haushaltsgeräte
  • LED-Treiber
Funktionsblockdiagramm
Funktionsblockdiagramm

Das Entwicklungsmodul UCC28910FBEVM-526 von Texas Instruments ist eine Offline-Flyback-Stromversorgung und stellt isolierte Ausgangsspannungs- und Stromregelung ohne Verwendung eines Optokopplers zur Verfügung. Der Eingang akzeptiert einen Spannungsbereich von 85VAC bis 265VAC. Das Entwicklungsmodul verwendet den UCC28910 CV/CC PWM HV-Schalter. Die Komponente enthält einen 700V Leistungs-FET und einen Controller, der Betriebsinformationen aus der zusätzlichen Flyback-Wicklung und dem Leistungs-FET verarbeitet, um eine präzise Ausgangsspannungs- und Stromregelung zu bieten. Die Regelalgorithmen der UCC28910-Reihe gewährleisten, dass die gemäß den geltenden Standards geforderten Wirkungsgrade erreicht bzw. übertroffen werden. Discontinuous Conduction Mode (DCM) mit Talschaltung wird verwendet, um Schaltverluste zu reduzieren. Eine Kombination aus Schaltfrequenz und primärer Spitzenstrommodulation wird verwendet, um einen hohen Umwandlungswirkungsgrad über den gesamten Last- und Eingangsspannungsbereich zu halten.

Merkmale
  • Isolierter 6W-, 5V-Ausgang
  • Universeller Offline-Eingangsspannungsbereich
  • Übertrifft die Energy Star™ EPS Version 2.0 Anforderungen für aktive Lasteffizienz und Leerlauf-Stromverbrauch
  • Erfüllt die USB 1.1-Spezifikationen
  • Erfüllt die EN 55022 Klasse B-Emissionsanforderungen
  • Mehrere Betriebsarten und Valley-Switching für optimalen Wirkungsgrad über den gesamten Betriebsbereich
  • Primärseiten-Steuerung erspart den Optokoppler

  • Ausgangs-Überspannungsschutz
  • Eingang-Unterspannungsschutz
  • Primär-Überspannungsschutz
  • Überhitzungsschutz
  • Kontrollierter Start-up und Neustart nach Fehlerschutz
Anwendungsbereiche
  • USB-kompatible Adapter für Handys, Tablets und Kameras
  • 5-7W AC-DC-Netzteile
eNews
  • Texas Instruments
Veröffentlichungsdatum: 0001-01-01 | Aktualisiert: 0001-01-01