STMicroelectronics EVLSRK1000-DP Demonstrationsboard
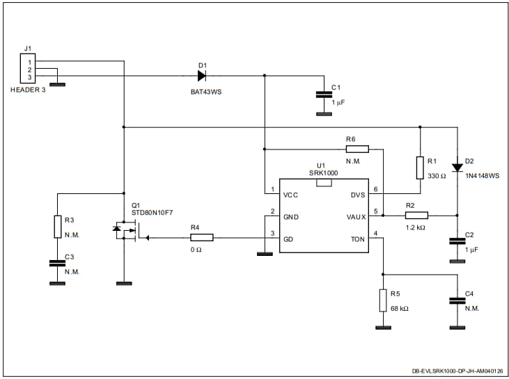
Das STMicroelectronics EVLSRK1000-DP Demonstrationsboard ist zur Evaluierung des SRK1000 Synchrongleichrichtungs-Controllers ausgelegt. Der SRK1000B adaptive Controller implementiert einen Steuerungsschaltplan, der speziell für eine sekundärseitige Synchrongleichrichtung in Sperrwandlern ausgelegt ist und Hochstrom-Gate-Drive-Ausgänge für die Ansteuerung eines n-Kanal-Leistungs-MOSFETs bietet.Das EVLSRK1000-DP kann sowohl in Quasi-Resonanz-Applikationen als auch in gemischten DCM-CCM-Applikationen mit Festfrequenz (FF) betrieben werden. Das Board wird mit einer Einstellung geliefert, die sich für QR-Applikationen eignet. Das Bauteil kann in FF-Applikationen mit einem in C4 hinzugefügten 100-pF-Kondensator verwendet werden. Ein 68-kΩ-Widerstand (R5) ist auf dem TON-Pin vorhanden, der das Ausblenden nach dem Einschalten auf ca. 0,8 µs festlegt. Das EVLSRK1000-DB enthält den SR-MOSFET STD80N10F7 (DPAK-Gehäuse) und kann einfach als Ersatz für Gleichrichterdioden in einen bestehenden Wandler eingesetzt werden.
Veröffentlichungsdatum: 2019-02-14
| Aktualisiert: 2020-05-19
